近日,新社区集聚稠江街道双江湖区块二项目全过程工程咨询招标公告进行了公示。

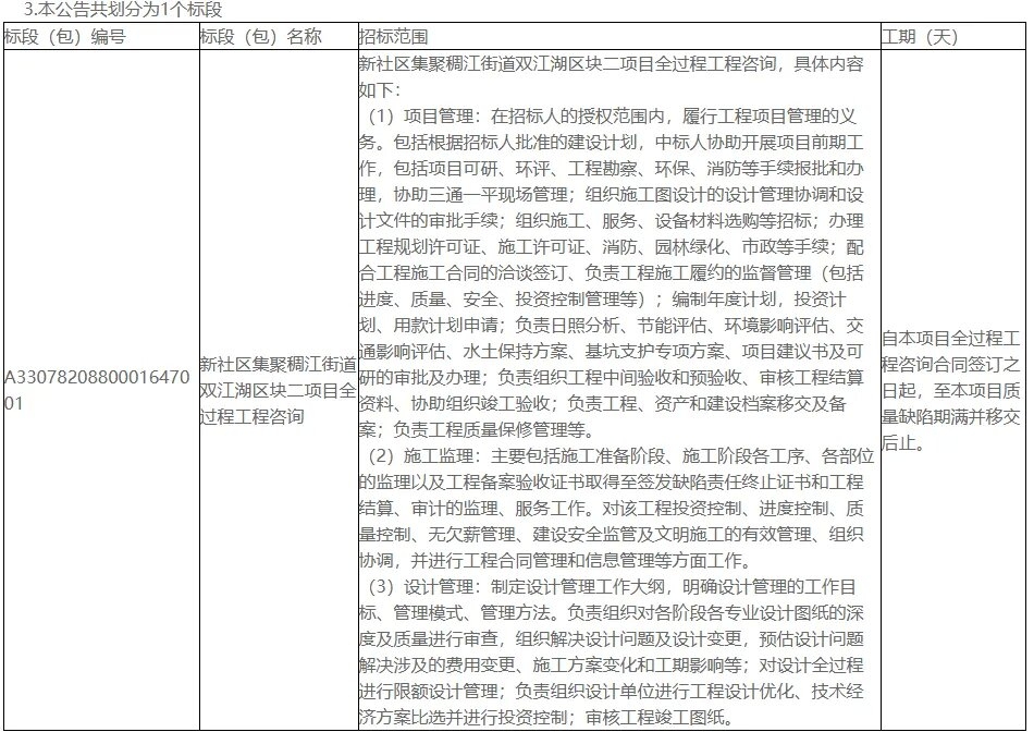
新社区集聚稠江街道双江湖区块二项目全过程工程咨询已经由浙江省•金华市•义乌市备案。招标人为义乌市民泰建设发展有限公司,工程所需资金来源为财政。项目已具备招标条件,现对该项目的新社区集聚稠江街道双江湖区块二项目全过程工程咨询进行公开招标。本次招标对投标报名人的资格审查,采用资格后审方法选择合适的投标申请人参加投标。
建设地点:项目位于稠江街道江湾区块范围内
标段划分:一个标段

新社区集聚稠江街道双江湖区块二项目,项目规划总用地面积约583.4亩,其中高层安置住宅工程用地面积约99.75亩,垂直房工程用地面积约294.44亩,配套邻里中心约50.9亩,幼儿园约10.3亩。
高层安置住宅总建筑面积269265平方米,其中地上185700平方米,地下83565平方米。垂直房工程总建筑面积353328平方米,配套邻里中心总建筑面积约74653平方米。以上工程概况规模仅供参考,具体以实际为准。项目建安工程费约22亿元。

整理:义乌房子网




新社区集聚稠江街道双江湖区块二项目全过程工程咨询已经由浙江省•金华市•义乌市备案。招标人为义乌市民泰建设发展有限公司,工程所需资金来源为财政。项目已具备招标条件,现对该项目的新社区集聚稠江街道双江湖区块二项目全过程工程咨询进行公开招标。本次招标对投标报名人的资格审查,采用资格后审方法选择合适的投标申请人参加投标。
建设地点:项目位于稠江街道江湾区块范围内
标段划分:一个标段

新社区集聚稠江街道双江湖区块二项目,项目规划总用地面积约583.4亩,其中高层安置住宅工程用地面积约99.75亩,垂直房工程用地面积约294.44亩,配套邻里中心约50.9亩,幼儿园约10.3亩。
高层安置住宅总建筑面积269265平方米,其中地上185700平方米,地下83565平方米。垂直房工程总建筑面积353328平方米,配套邻里中心总建筑面积约74653平方米。以上工程概况规模仅供参考,具体以实际为准。项目建安工程费约22亿元。

整理:义乌房子网
编辑:网站十五

加房小白微信
陪你畅谈义乌楼市、解决买房大小事


展开全文
3499 阅读
12 回复
1 赞





